用AI做解惑大师视频,三个月涨粉326万,附详细拆解教程
这两天刷到一位专门做「解惑大师」内容的博主,短短三个月就涨粉326万。
这个涨粉数据是不是相当炸裂呢?

点进他的主页就能看到,发布的都是搞笑视频、解惑段子、人格分析、油腻王这类题材的视频;
内容精准戳中了当下年轻人缺少欢乐的情绪痛点,而且所有人物都以漫画形式展现,格外受年轻人喜爱。
说白了就是:观众缺哪种情绪价值,他就做哪种类型的视频,所有内容都是围绕给用户提供情绪价值创作的。
下面就是他的主页。

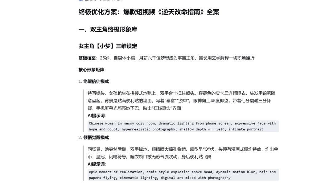
接下来我就给大家拆解一下这个项目:AI制作解惑大师视频
一、生成分镜头脚本
1、搜集搞笑段子
这一步非常简单,有创作能力的朋友可以自己原创;
不会原创的,就从某音、某号、某书等社交平台搜集素材即可。

2、生成分镜头脚本
DeepSeek官网
打开DeepSeek,把你搜集好的文案输入对话框,再输入对应提示词;
选择【深度思考】模式,点击发送。

等待几秒钟,就会生成一个完整的脚本;
这个过程比较繁琐,需要你不断调试、优化,最终才能得到一个合格的分镜头脚本;
一条好的视频,从根上就需要一个好的剧本。


二、生成图片
打开即梦,选择模式【图片生成】,
选择【图片4.1】、【3:4】、【2K】参数。

点击生成,就会输出4张图片,挑选一张你最满意的,点击图片,
选择【超清】画质出图,得到超清图片后点击下载保存。


重复以上操作,生成第二位主角的形象图片。

三、生成视频
即梦视频生成有两种模式,一种是视频3.5PRO模式,音画同出,效果最好,但是生成成本相对较高。

另一种是数字人对口型模式,成本更低,适合普通创作者,也可以先生成视频,后期再补配音。
考虑到大多数普通创作者的需求,今天我给大家演示的就是数字人模式。
打开生成的高清图片,选择【对口型】;

选择【角色台词】、挑选合适的音色,你也可以上传自己提前录好的配音作品。
输入【动作描述】:提前生成好的分镜头提示词;

点击发送,等待一段时间后,就生成一段视频了。

