视频号怎么做有收益?这6种主流视频号赚钱方法,其中2种0粉丝也能干!
视频号怎么做有收益?
这是许多人密切关注的话题,毕竟作为短视频领域崛起的新势力,视频号确实具备抖音和快手已丧失的“后发优势”。
而且不少人已经切实通过视频号赚到了理想收益。
这进一步激发了大家探索“视频号怎么做有收益”的好奇心。
因此必集客将针对视频号官方发布的6种赚钱方法,为大家详细拆解,帮助大家少走弯路。
如果你想了解“视频号怎么做有收益”,建议通读全文。
一:找到视频号变现入口
想要了解“视频号怎么做有收益”,首先要明确官方变现入口的位置:
打开手机微信,点击底部【发现】→【视频号】;
进入视频号后,点击右上角的个人头像,进入个人中心;
点击【创作者中心】→【创作者服务】→【收入变现】

这里就是视频号所有变现功能的集中地!接下来,我们详细解读每种变现方式。
二:认识视频号变现类型
视频号为创作者提供了多种变现方式,适合不同阶段和不同内容方向的创作者。以下是6种主要的视频号变现类型:
1:创作分成计划
这是最适合新手的入门级变现方式,相当于视频号为创作者提供的“基础收益”。
门槛要求:
有效关注粉丝100及以上;
发布10条及以上公开视频内容;
内容符合规范;

如何赚钱:
视频播放结束后,广告会在视频左下角展示;
根据广告的曝光量和点击量计算收益;
粉丝点击广告产生的收益高于非粉丝点击;
加入方式:
进入【创作者中心】→【创作分成】→按提示开启即可。
新手建议:
持续发布垂直领域内容,积累100粉丝是首要目标。内容时长建议超过1分钟,以便系统插入广告。
2:视频变现任务
这是视频号特有的变现方式,类似“命题作文”——品牌方发布任务,创作者按要求参与。
门槛要求:
有效关注粉丝1000人及以上;
符合内容规范;
发布公开视频内容10条及以上;

如何赚钱:
品牌方发布带有奖励池的任务;
创作者按任务要求制作并发布符合规范的视频;
根据视频效果(播放量、互动量)瓜分奖励;
加入方式:
【创作者中心】→【视频变现任务】→浏览可参与的任务→按指引参与。
新手建议:
建议选择与自身领域匹配度高、难度较低的任务开始尝试,仔细阅读任务要求,避免无效参与。
3:视频号互选商单
这是进阶版的变现方式,相当于官方接单平台,适合已积累一定影响力的创作者。
门槛要求:
有效关注粉丝1000人及以上;
符合内容规范;
视频号实名认证;
发布公开视频内容10条及以上;

如何赚钱:
品牌方通过平台向创作者发出合作邀请;
双方协商确定合作内容与费用;
创作者发布定制内容,获得合作费用;
加入方式:
【创作者中心】→【互选商单】→完善账号信息与报价→等待客户下单。
新手建议:
前期不必急于求成,建议先打造个人IP和内容特色,深耕垂直领域,自然会吸引品牌方关注。
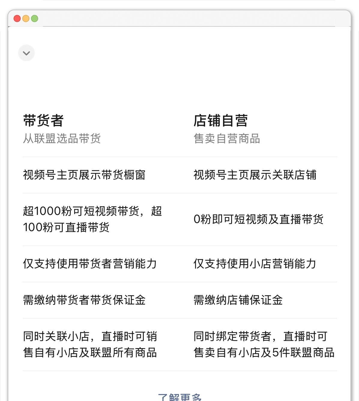
4:视频号带货变现
这是目前视频号变现能力最强的方式之一,通过短视频或直播销售商品赚取佣金。
门槛要求:
从联盟选品带货:
视频号主页需展示带货橱窗;
有效粉丝1000及以上;
需缴纳带货保证金;
售卖自营商品:
视频号主页需展示关联店铺;
0粉丝即可通过短视频和直播带货;
需缴纳店铺保证金;

如何赚钱:
在视频或直播中插入商品链接;
用户通过链接购买商品,创作者获得佣金;
佣金比例因商品不同而有所差异;
加入方式:
【创作者中心】→【带货中心】→选择商品→生成链接→在发布内容时添加。
新手建议:
初期建议选择自己熟悉、使用过的商品进行推广,讲解时更真实可信;优先从低客单价、高佣金率的商品入手。
若0粉丝想开通橱窗带货且无自营店铺,可借助必集客APP,在平台搜索“视频号橱窗带货”,完成自营店铺绑定,实现0粉丝带货并参与分成。
使用技巧:建议优先联系置顶资源,避免消耗联系卡。
5:视频号直播变现
直播是视频号生态中重要的变现环节,包含多种赚钱方式。
门槛要求:
完成实名认证;
无违规记录;
部分功能需满足100粉丝条件;
如何赚钱:
直播打赏:观众赠送的礼物可兑换为收益;
直播带货:在直播中销售商品获得佣金(需100粉丝开通);
直播付费:设置付费直播,观众需付费方可进入;
加入方式:
【我的视频号】→【发起直播】→按要求开启直播功能。

新手建议:
建议保持固定的直播频率和时长,与观众建立情感连接;初期可尝试“视频引流+直播变现”的模式。
6:视频号直播游戏任务
这是针对游戏垂类创作者的专属变现渠道,通过直播指定游戏获取收益。
门槛要求:
无历史违规或刷量行为;
主播信用分需大于90;

如何赚钱:
游戏厂商发布直播任务和奖励;
创作者直播指定游戏即可获得相应收益;
收益根据直播时长、观众互动等指标计算;
加入方式:
【创作者中心】→【直播游戏】→选择游戏任务→按指引开启直播。
新手建议:
建议务必点击官方提供的腾讯文档,加入游戏直播相关的官方社群。

通过全文分析,我们不难得出结论:想要在视频号变现赚收益,粉丝量是必须跨越的门槛。
不过有两个项目是例外:一个是橱窗带货,另一个是游戏直播推广。
视频号0粉丝开通橱窗带货的门槛在于自营店铺,这一问题可通过必集客的“视频号橱窗带货”项目解决。
而游戏直播推广则有官方社群教学支持,只要用心操作,难度并不大。
因此建议新手小白将重点放在这两个项目上,相比辛苦积累粉丝,可能更快获得收益。

